协会事务
关于我们
政策法规
理事会架构
下属二级机构(专业委员会)
广东地区办事处
联系我们
会员注册
竞赛展演
比赛规则
音乐下载
艺术教育
社会艺术水平考级
艺术教育基地
会员名单查询
新闻传媒
新闻信息
活动通知
舞彩缤纷
动感天地
登录
新闻传媒
news media
新闻信息
活动通知
舞彩缤纷
动感天地
活动通知
广东省体育舞蹈艺术交流协会
-
新闻传媒
- 活动通知
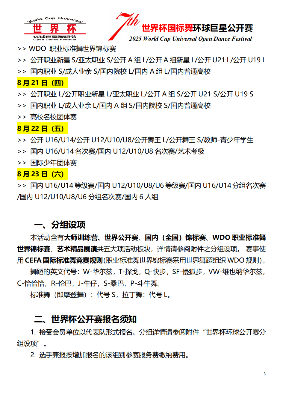
活动规程-2025世界杯环球赛暨全国锦标赛
发布时间: 2025-05-08
分享到
QQ空间
新浪微博
人人网
腾讯微博
网易微博
0